Interface Design

Network Test Labs (NTL) is an advanced boutique provider of customized IT and cybersecurity solutions. The company has provided consulting, assessment, design and monitoring services to medium and  large scale businesses  for over a decade. We designed a completely new marketing strategy focused in their web presence, with a new website and layouts to capture and hold users attention facilitating the search of information through a seamless experience.

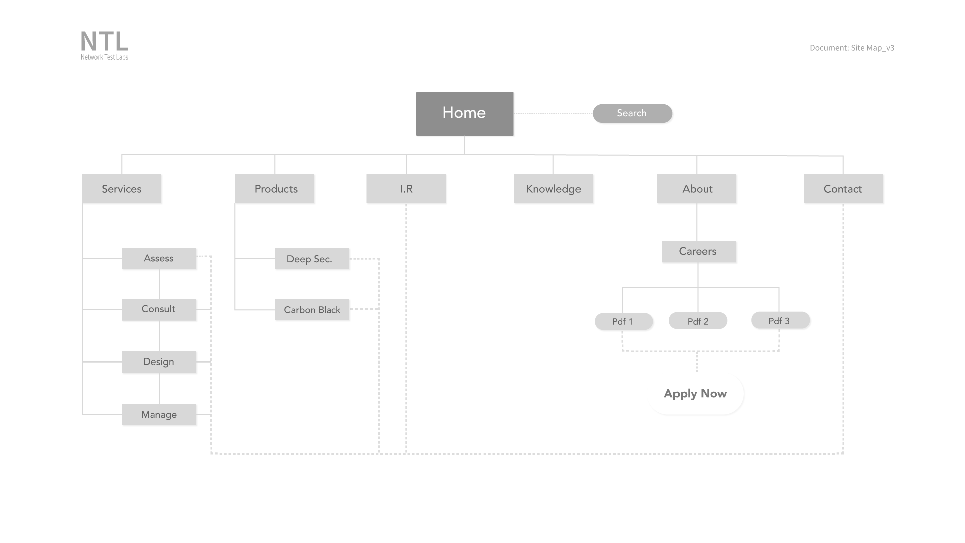
Deliverables

We created the site map, information architecture and wireframes for the whole website. A responsive platform designed to improve clients marketing performance and a set of landing pages to increase leads conversion.